Notice
Recent Posts
Recent Comments
Link
| 일 | 월 | 화 | 수 | 목 | 금 | 토 |
|---|---|---|---|---|---|---|
| 1 | ||||||
| 2 | 3 | 4 | 5 | 6 | 7 | 8 |
| 9 | 10 | 11 | 12 | 13 | 14 | 15 |
| 16 | 17 | 18 | 19 | 20 | 21 | 22 |
| 23 | 24 | 25 | 26 | 27 | 28 | 29 |
| 30 |
Tags
- 오블완
- 깊이우선탐색
- 그래프
- stoi
- Sort
- 유클리드호제법
- int
- DP
- 티스토리챌린지
- 이분탐색
- 백트래킹
- 배열
- 최소공배수
- 정렬
- 분할정복
- map
- 우선순위큐
- N과M
- 백준
- DFS
- priority_queue
- BFS
- Set
- 문자열
- 프로그래머스
- 알고리즘
- vector
- 에라토스테네스의 체
- C++
- 다이나믹프로그래밍
Archives
- Today
- Total
안녕 세상아,
[프로젝트 기획] FlowChart 만들기 본문
사용했던 앱은 draw.io이다.
draw.io를 사용했던 이유는..그냥 학부 시절에 몇번 사용해보기도 했고 선 그을 때 편함.
물론 draw.io 말고 figma도 많이 사용하는 것 같았음.
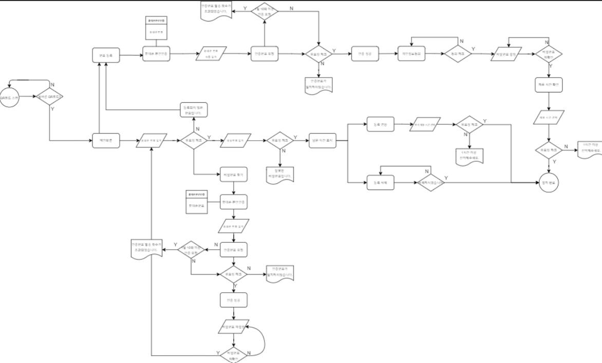
우선 로그인 flow랑 QR코드 인식 후 작동하는 flow 두개를 나눠서 만들었다.
<로그인 FlowChart>

저장 잘못했더니 화질 진심 다 깨졌다. 화질구지 오히려 좋아...?
암튼 flowChart의 기본은
원: 시작, 끝
->: 흐름
사각형: 처리
마름모: 의사결정, 판단
평행사변형: 입출력
이렇게 작성하면 된다. 저 물결같이 보이는건 출력하는 메시지인데 보기에 편하라고 저렇게 작업해봤다.



저 FlowChart 적으려구 3장이나 요리저리 써봤다..^^ 처음 하니까 잘 모르겠어서 그냥 휘갈기듯이 내 생각 여러개 써봄,,
FlowChart를 작성하면서 가장 중요했던 점은 예외를 최대한 많이 생각하는 것이다. 다양한 case를 많이 생각해야 앞으로 해야할 개발에서 더 구체적이고 시행착오를 덜 겪을 수 있는 것 같다.
QR코드 FlowChart는 궁금한 사람한테만 따로 보내는걸로...
'앱 기획' 카테고리의 다른 글
| [프로젝트 기획] DB 스키마 작성 (0) | 2024.05.15 |
|---|